Mostrando posts de
Application insights

Daniel J. Saldaña
- 19 de mayo de 2024
Cómo desplegar y monitorear aplicaciones web en Azure con Terraform: Guía paso a paso
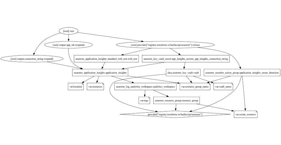
En este post, quiero compartir cómo desarrollé un módulo de Terraform para desplegar varios recursos ...