Mostrando posts de
Key vault

Daniel J. Saldaña
- 14 de julio de 2024
Cómo utilizar el módulo de Terraform para Azure Key Vault
En este post, te explicaré cómo usar un módulo de Terraform para desplegar un Azure Key Vault con va ...

Daniel J. Saldaña
- 19 de mayo de 2024
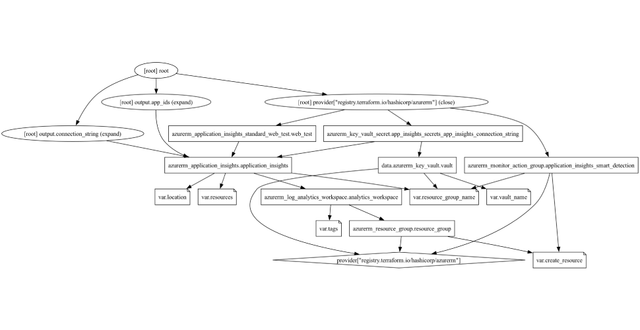
Cómo desplegar y monitorear aplicaciones web en Azure con Terraform: Guía paso a paso
En este post, quiero compartir cómo desarrollé un módulo de Terraform para desplegar varios recursos ...